AI评盘:创业天下是资金盘吗?
2025-11-19
一个项目风险大不大?是不是资金盘?项目可靠吗?正规合法吗?对于很多人来说,可能全部尽调有点吃力,但是交给AI,那就相当简单了;多个AI多方参考,一般你心里就有答案了!
下面是今天的AI评盘内容:AI评盘:创业天下是资金盘吗?
豆包AI:


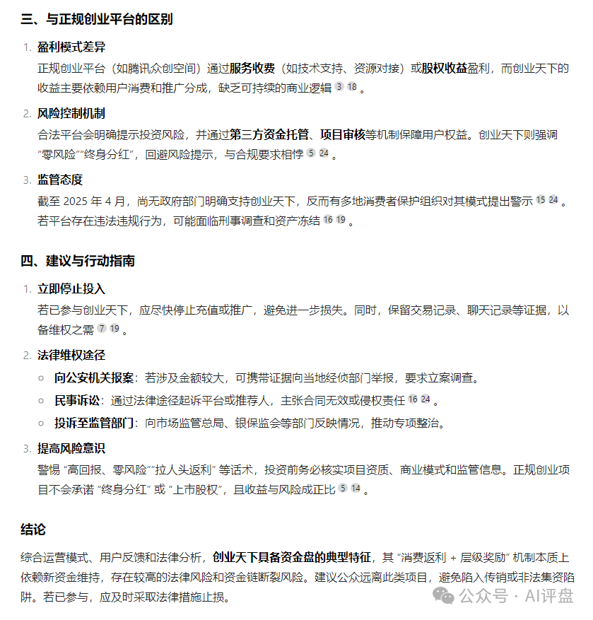
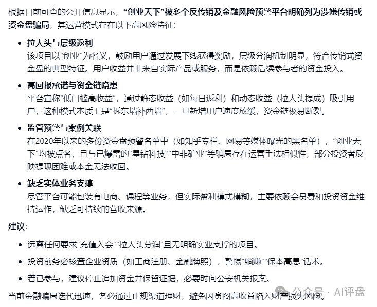
明确结论说明创业天下是资金盘骗局,并且从三个方面分析了创业天下的问题所在。分红,拉人头,股权忽悠!
百度AI:

百度AI说创业天下符合资金盘特征,涉嫌传销!
天工AI:

天工AI也明确表示了,创业天下涉嫌传销,是资金盘骗局!
综上可以了解,创业天下确实在业务上不清晰,在模式上涉嫌传销,并且还鼓吹了股权,也就是原始股骗局!请大家不要上当,小心受骗。
以下内容为友情赞助提供

全网新项目分享交流群
扫码进群,获取最新项目资讯
LAF(拉菲协议):一场精心布局的骗局
« 上一篇
25天前
文章评论
AI评盘:创业天下是资金盘吗?...
一个项目风险大不大?是不是资金盘?项目可靠吗?正规合法吗?对于很多人来说,可能全部尽调有点吃力,但是交给AI,那就相当简单了;多个AI多方参考,一般你心里就有答案了!下面是今天的...
AI评盘:创业天下是资金盘吗?...